VERDAJUVEL

IN BLENDER

Building the ship at Montaudran in-orbit facility.

Verdajuvel Galaxsia side view

Blueprints

You can use the zip file of blueprints below as reference images in Blender. Reference images act as guides to help you build your models.


Starting with a V Ship

I knew Verdajuvel would be the most complex ship to build of all the Amazing Aerospace craft for two reasons. The first is the fractal antenna ring. The second is the internal accommodation block and garden. So for this build I came at the task in a slightly different way. I wanted to try a few things out before starting on Verdajuvel proper, so to begin with I tackled a V Ship.

V Ships are small, two person spaceships used for way finding, reconnaisance and exploration. Although only about twelve meters in diameter, they carry the equipment that lets them move faster than light speed through those 'extra' travel dimensions. The Verdajuvel Galaxsia carries three V Ships.

Like Verdajuvel, a V Ship has dual redundant Tokamaks. These produce power which is regulated by and transmitted to the Fractal antenna via an Energy Comb. The fields created by the antenna allow the ship to grab and move through SpaceTime.

The layout of a V Ship.
From the Verdajuvel Layout poster, the detail of a V Ship. This was my blueprint.

Fractals, by definition, should look pretty much the same at any level of magnification. But you can only go so far in Blender simply because the mesh gets too complex. In this case I defined the first level of the fractal antenna shape.

The fractal antenna is a cylinder. I only needed to model one panel of the antenna, then I could use an array to replicate it to create the cylinder. But I didn't want each panel to be flat - it had to be curved to match the overall circumference of the antenna. So the starting point became a circle with many thousands of vertices - each vertex pair defining the position of an antenna element. That was the technique I wanted to trial on the V Ship before I got to the much larger, more complex antenna of Verdajuvel. It worked - fiddly, but it worked.

I realise I could probably have achieved the same effect using a texture or even geometry nodes. I liked the challenge of making it work in the base geometry.

Detail of the V Ship fractal antenna.
Detail of the V Ship fractal antenna.

In the image below, the V Ship Green Man has just materialised from the travel dimensions into the upper atmosphere of the planet Laxfala. Laxfala is believed to be the most Earth like planet discovered to date.

The V Ship Green Man has just materialised from the travel dimensions into the upper atmospherethe planet Laxfala.
The V Ship Green Man has just materialised from the travel dimensions into the upper atmosphere of the planet Laxfala


Home Tree I

At that point I should have got started on the modelling for Verdajuvel but I didn't. For some reason I wanted to go off and model something organic. Owning a V Ship would be fantastic - the ultimate Galaxy Gran Turismo. But really they are designed for slightly more serious activities than sight-seeing. They are way finders and explorers. I felt it necessary to give them something to explore. Simply other worlds is too big so I settled on the idea of a tree, a big tree. Drawing inspiration from my own Pirate novella Orlando Jax, I decided to model one of the Home Trees on the planet Laxfala.

An alien tree needs to be recognisable to us as a tree, or the image is going to get really confusing. But it needs to be different enough to look alien. It must look like something that could come from another world. To that end, it doesn't need to work in the same way as the trees we know i.e. it doesn't need to photosynthesise and so doesn't need to have green leaves.

The backstory - Home Trees grow in shallow seas typically hundreds of kilometers from land. They can reach 300 meters in height. They have a symbiotic relationship with the giant Ocean Corsair birds. The best way to think of a Corsair is to imagine a cross between a Frigate bird and Osprey, but really big - they are deep ocean hunters who stay airborne most of their lives. When they decide to breed they use the flowers of a Home Tree as nesting sites.

The birds benefit because the flowers provide ready made nests in the ocean. The birds don't need to bring materials to build nests. The opening in a flower always points away from the wind. The tree benefits from having the birds because the flowers act like pitcher plants. Anything that falls from the nest part of the flower into the chamber in the middle of the flower is devoured. This includes guano, egg shells, scraps of food and even the odd Corsair chick.

A Home Tree flower in Blender.
Building the basic Home Tree flower in Blender.
Applying a texture to the flower using UV unwrapping.
Applying a texture to the flower using UV unwrapping. White and deep pink makes a good contrast against a blue ocean.
Creating a four leaf cluster.
Creating a four leaf cluster.
Creating a second tier to the tree.
Creating a second tier to the tree.
Creating a third tier to complete the tree.
Creating a third tier to complete the tree.

In Australia we have some amazing trees such as the Ghost Gum. Their bark can be beautifully smooth and range in colour from light grey to green to brown and red. I gave my Home Tree an Australian bark. Putting all that togther, this is my first Home Tree poster.

First Home Tree poster featuring the tree Destiny One and the V Ship Green Man, planet Laxfala.
First Home Tree poster featuring the tree Destiny One and the V Ship Green Man, planet Laxfala.

Buy


Home Tree II

I wanted to get another view of the Home Tree, one that focussed on its flowers. I moved a copy of the V Ship above the flowers and defined a new camera. The camera was there to capture the V Ship flying just above flowers, the shot to reveal the entrance to the nesting sites (see below) that are within the flowers.

The set up in Blender to get an image of a V Ship flying just above the Home Tree flowers.
The set up in Blender to get an image of a V Ship flying just above the Home Tree flowers.

With the usual amount of work and rework I got a render I was happy with. That became the poster below.

A V Ship flies above the flowers of a Home Tree.
A V Ship flies above the flowers of a Home Tree.

Buy

Now it is time to get on with Verdajuvel.


Setting up and building the body of the ship

I started by building the external superstructure of the ship. This is quite straightforward - essentially a disc with space for the fractal antenna, the dome covering the accommodation and garden, and some airlock hatches.

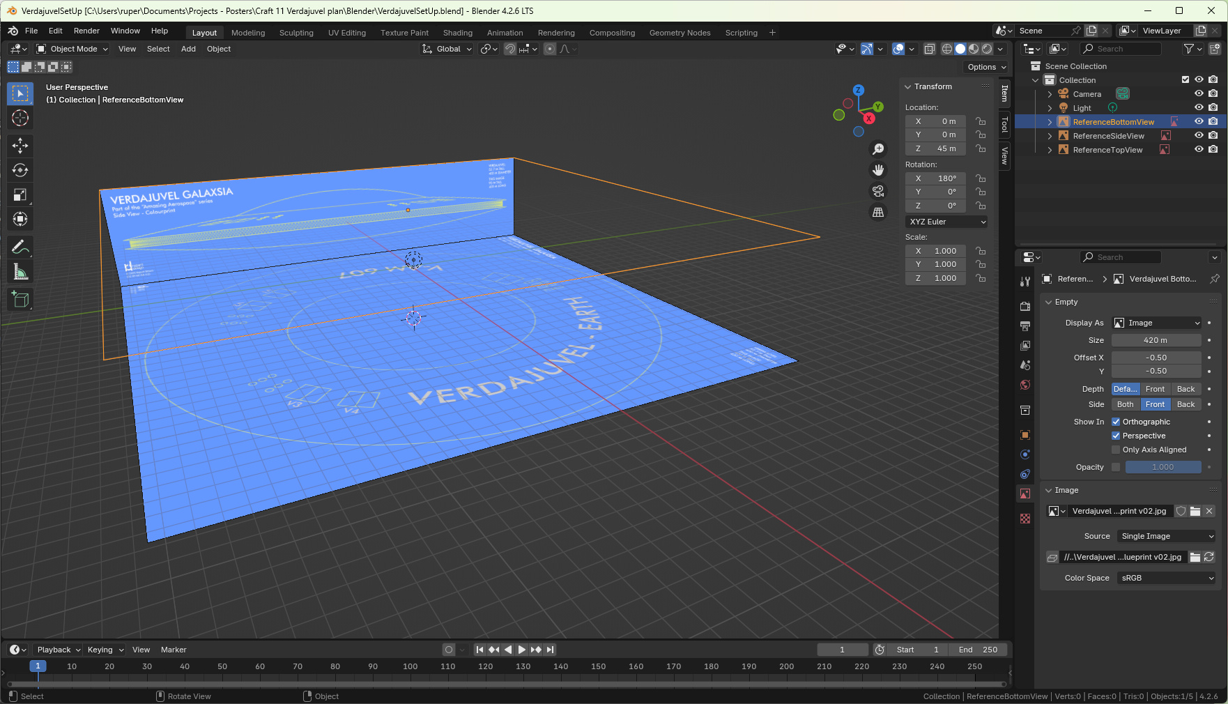
The Verdajuvel blueprints in Blender.
The Verdajuvel blueprints in Blender.
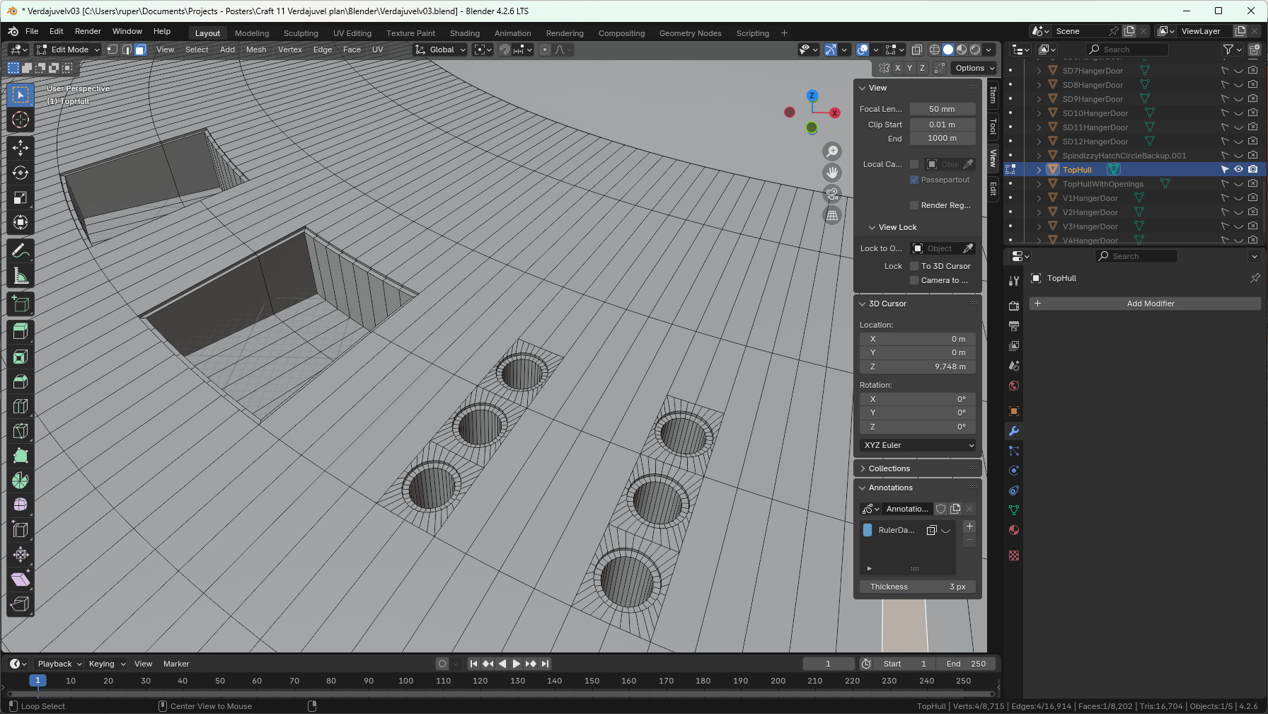
Details of the hangers for V Ships and Spindizzies.
Details of the hangers for V Ships and Spindizzies.
Image showing the geometry of the structure of the upper part of Verdajuvel.
Image showing the geometry of the structure of the upper part of Verdajuvel.

That work gets me to this point - the basic geometry of Verdajuvel.

The shape of Verdajuvel is revealed.
The shape of Verdajuvel is revealed.

The fractal antenna

Fractals - geometry that looks pretty much the same no matter what level of magnificant you use to observe it. Perhaps the most famous fractal is the Mandelbrot set. I'm working with the idea that it is only the combination of frequencies generated by a fractal antenna that allows us to grab space-time and open up and control the extra travel dimensions. Remember this is science fiction and who knows, it might just work.

As with the V Ship, I created a design for my fractal antenna which is based on a single interlocking and repeating pattern. I only went to one fractal level because the mesh was complicated enough with that one level. I calculated how many vertices in the horizontal plane I needed to create the geometry (many thousands). I started by creating a circle with that many vertices. I knew how many antenna panels I needed to create the full 360 degree antenna. I was able to delete all the vertices to leave just those associated with one panel. Then I extruded in the vertical direction to give the vertices I needed there. I could then build the antenna panel. It was curved so once done could be replicated in an array to complete the full antenna cylinder.

The geometry of Verdajuvel's fractal antenna.
The geometry of Verdajuvel's fractal antenna.
This image shows how I used two materials to create the fractal shape.
This image shows how I used two materials to create the fractal shape.
A view of the completed fractal antenna.
A view of the completed fractal antenna.

Because this is quite a complicated piece of geometry I made a much simpler version - essentially just a cylinder. This was useful to use for quick renders - the full antenna takes ages to render.


The accommodation blocks

The central part of the ship contains three distinct areas for growing food, a forest, flower meadow and water features. Sitting above this are the crew accommodation blocks. The whole thing is covered by a transparent dome. I started by building the accommodation blocks.

The geometry of a two bedroom accommodation unit.
The geometry of a two bedroom accommodation unit.

Once I had this accommodation unit, and the one bedroom equivalent, I used an array and rotation to create the full accomodation block.

Duplicating the accommodation unit to create an accommodation block.
Duplicating the accommodation unit to create an accommodation block.

I added the walking path, the velodrome track and the swimming pool.

Adding the walking path, the velodrome track and the swimming pool to the accommodation block.
Adding the walking path, the velodrome track and the swimming pool to the accommodation block.

Then its just a matter of mirroring the piece and checking to see that the geometry is well formed. The 'Mondiale' accommodation block is created.

The completed Mondiale accommodation block.
The completed Mondiale accommodation block.

Duplicate and rotate, and adjust colours to create the Aircat and Tarkine accommodation blocks, then join them with bridges.

The Mondiale, Tarkine and Aircat accommodation blocks.
The Mondiale, Tarkine and Aircat accommodation blocks.

The Sun and Moon, and rainbow

A giant arc reaches across the central part of Verdajuvel. This arc carries the Sun and Moon - lights that mimick the Sun and Moon and the way they travel across the sky. Attached to the underside of the arc is the rainbow. This is effectively a giant sprinkler system which rotates as it 'rains' onto the central park and forest area. Together they create the most natural Earthlike environment possible.

The arc that carries the Sun and Moon, and rainbow.
The arc that carries the Sun and Moon, and rainbow.
The Sun and Moon unit on the arc.
The Sun and Moon unit on the arc.

The base of the arc is a very important piece of architecture. It houses restaurants and bars, acts a central meeting place and ties together the accommodation level with the garden and forest.

Image showing the detail of the base of the arc.
Image showing the detail of the base of the arc.

At this stage I didn't feel it necessary to build out the whole of the garden and forest, but I did want to add some trees to give a sense of what it would be like. I tried lots of different things, but in the end bought some trees. I was pleased with the way they turned out.

The forest of Verdajuvel.
The forest of Verdajuvel.

Verdajuvel Galaxsia complete

That is as far as I need to take Verdajuvel for the time being. It gives me everything I need to develop my travel posters. It's a model with a lot of potential - I may come back and do more with it at another time. Below - the finished ship.

The forest of Verdajuvel.
Verdajuvel Galaxsia complete.

I tried putting Verdajuvel into the model-viewer but it was a bit of a pointless exercise - it just looks like a big disc and the same from every angle.

Back to top